LOGO 首页 OA教程 ERP教程 模切知识交流 PMS教程 CRM教程 技术文档 其他文档  
 
点晴ERP是一款针对中小制造业的专业生产管理软件系统,系统成熟度和易用性得到了国内大量中小企业的青睐。
点晴PMS码头管理系统主要针对港口码头集装箱与散货日常运作、调度、堆场、车队、财务费用、相关报表等业务管理,结合码头的业务特点,围绕调度、堆场作业而开发的。集技术的先进性、管理的有效性于一体,是物流码头及其他港口类企业的高效ERP管理信息系统。
点晴WMS仓储管理系统提供了货物产品管理,销售管理,采购管理,仓储管理,仓库管理,保质期管理,货位管理,库位管理,生产管理,WMS管理系统,标签打印,条形码,二维码管理,批号管理软件。
点晴免费OA是一款软件和通用服务都免费,不限功能、不限时间、不限用户的免费OA协同办公管理系统。

点晴ERP企业管理信息系统 →『 仓库管理 』 本版文数:384  今日文数:184

仓库的库存是由实物库存、已占用库存、可用库存、入库在途库存4个信息组成的。实物库存是指仓库里面现有的实物数量有多少,是实实在在存在于仓库的,不允许为负数;已占用库存是指这仓库的物料被销售订单、领料单所占用了多少,不允许为负数;可用库存是指仓库的实物减去已占用的库存,剩下来可以用的库存,允许负数;入库在途库存是指采购的物...
Ccoffee237352017/10/30 10:38:41
原材料采购入库为待品检状态,怎么关闭此功能,将物料自动作为合格品入库?以管理员或有权限身份进入ERP系统-》系统管理-》物料管理-》物料信息维护:找到此物料:在物料基础信息维护中,找到“入库需要品检”,改为:“否(已合格品入库)”,以后此物料采购入库时,就会自动标记为合格品,不会生成待品检单了。
admin5872026/4/17 16:36:53
点晴ERP-标签上的日期有两个,但和供应商原材的有效期无法对应,原材有效期不一,有1年,有两年的,甚至还有更长的,该怎么办 标签上的日期有两个,但和供应商原材的有效期无法对应,原材有效期不一,有1年,有两年的,甚至还有更长的,目前工序标签有;材料入库、分切备料,车间退料,都会产生时效日期,又该如何体现呢? 答:...
zhenglin6172026/4/15 11:37:03
系统初始化如何导入库存数据 一、首先准备好需要导入的excel模板数据(Excel模板找点晴实施工程师提供样式)步骤:仓库管理-物料入库管理-其他入库管理-新增其他入库单 进入界面后,点击excel按钮: 选择对应的模板: 删除与系统不批对的物料编号(该编号要反馈给工程进行资料补充)注意:表格行数不能超30...
liguoquan71612026/4/15 8:09:41
点晴模切ERP已经结案的送货单怎么修改实际送货或收货数量?已结案送货单修改分两种情况,一种是只做了送货结案操作、但实物还在本公司没送过去;一种是实物已经被客户签收了的结案,这种不能点击驳货,要做退货单。​已结案的送货单可以进行驳回操作: 找到已经结案的送货单,点击上面的驳回按钮,即可驳回重新生成新的送货单。送货单上的...
admin7092026/4/13 18:08:06
点晴ERP系统中物料没有标签怎么进行退料?原材料没有标签,禁止退料。如果原材料没有用过,在系统中找到发料记录,重新打印之前的标签,贴上新的标签,然后交给仓库扫码完成退料。 如果原材料用过,在手机或手持终端上,生成新的物料标签,打印后贴上新的标签,然后交给仓库扫码完成退料。没有标签的物料一律禁止退料,如果不知道原材料的...
admin9532026/3/31 8:57:33
方法1、 操作步骤:仓库管理-物料入库管理-采购入库管理-采购入库计划 进入页面后,选择对应的单据,点击“入库”按钮: 进入入库页面,选择对应的仓位,点击明细后面的分切按钮(注意不要修改默认的长宽),有几个规格点击分切几次 填入明细规格,点击提交即可注意:需要勾上下面的勾才能操作,否则点击分切无效,如下图 ​...
814877518107542026/3/27 11:59:03
操作步骤:仓库管理——物料出库管理——采购退货出库——新增采购退货单;进入页面如下图所示:根据入库类别选择对应的类型,然后点击查询:点击选择对应的入库单信息,然后再点击“出库”按钮 进入界面后,找到红框圈住的位置,点击“本次退货数量”注:有需要的可以点击旁边退货记录进行查看确认​然后出现如下图所示页面,点击查询。...
814877518126562026/3/26 14:34:16
ERP在库调整-片料库存拆分如何操作? 方法操作步骤:报表查询-物料库存查询 进入界面后,搜索需要调整的库存,勾上“维护”按钮,点击对应明细后面的“调整状态”按钮,如下图:进入界面后,修改对应的片数,需要多少片,填写多少数量点击提交,弹出提醒,按照提醒修改卷号,点击确定按钮,修改卷号,然后再次提交完成方法操作步骤:...
81487751813492026/3/24 16:43:46
ERP电脑端做工序汇报提醒时间格式不一致,如何使用正确的时间控件? 操作提醒,如图: 遇到此情况,需要我们在选日期时按以下步骤来填选,入下图所示:进入日期选择框时,按以下步骤选择,先选择时分字段,再点击日期字段,如下图所示:​正确的选择后,如下图展现: 确认后其他栏位后,再提交完成操作。
81487751813132026/3/13 11:59:34
操作步骤:仓库管理——物料出库管理——其他出库管理——新增其他出库单;进入页面如下图所示: 选择对应的出库类型;点击“货品编码”下的方框;跳出物料查询页面,如下图所示页面: 用物料名称查询定位,选中物料后,如下图所示:点击发货数量下的方框,进入物料批号选择页面;如下图所示: 选择批号,填好数量,回到主页面,点击提...
814877518170172026/3/11 17:49:40
ERP采购入库时如何填写上KG数 操作步骤,仓库管理-物料入库管理-采购入库管理-采购入库计划 进入到界面,选择对应的入库单,点击入库按钮 进入界面后,表格维护勾上对应的栏位“单卷重量”,重载界面后,即可录入对应的KG数值 表格维护操作教程连接:http://11373.oa22.cn​
31582504513212026/3/5 9:29:46
操作步骤:仓库管理——物料出库管理——销售出库管理——送货单发货确认;进入页面如下图所示: 进入页面后操作步骤:选择客户名称——点击查询——选中对应送货单——点击“发货”。完成上述操作,进入发货确认页面,如下图所示: ​ 点击“确认送货数量”按钮之后,系统的库存相应的会减少,销售送货操作完成。
814877518161482026/2/25 15:42:09
操作步骤:仓库管理——物料出库管理——销售出库管理——新增送货通知单; 进入页面,点击图标选“收货单位”;之后再点击批量增加选择货品编码;进入物料选择页面,如下图所示: 搜索需要出货的明细可选择不同订单号的物料。选择之后如下图所示: ​ 确认好数量后,点击提交完成操作 提交即可查询到对应的送货单;菜单...
814877518226982026/2/25 15:38:02
ERP来料品检不良品操作以及退货操作流程 此步骤由品质人员操作品质做品检单,直接将对应的质量状态改成废品,将仓位选择到退货仓/不良仓操作步骤:品质管理-新增采购品检单进入界面后,选择对应的单据,点击品检按钮进入界面后,输入对应的品检数量,将质量状态选择为废品/不良品,将仓位选择为退货仓/不良仓点击提交完成操作此步骤由...
81487751818012026/2/24 17:30:42
ERP分切单遗漏的标签或计划外的标签如何补充打印 问:分切标签打印时,有些标签栏位未一次性选上,如何补充打印?答:双击对应栏位,进入到界面,补充标签即可。 操作步骤:双击进入到对应栏位进入界面后,点击“分切”按钮,复制对应的标签数量,选择对应的入库仓位,点击绑定按钮,完成绑定后,在表头选上对应的标签明细,点击“...
81487751817142026/2/11 10:58:47
ERP生产单备料与分切计划操作指引 操作步骤:生产管理-单级BOM排产-工单智能备料 进入界面后,选择需要备料的工单,点击“选择工单”按钮选择后,点击“开始启动备料”按钮操作 操作完成后,点击“查看分切汇总”按钮,进入到分切计划菜单进入界面后,选中需要下推形成的分切明细,点击“单张下推分切单”按钮进入后,点击...
81487751821542026/2/6 11:15:13
手持终端扫码操作时提示该标签批号有两个以上的物料,如何处理?扫码时若提醒该标签批号有俩个以上的物料,需前往库存管理模块对该物料做在库调整操作,将其中一个批次的库存卷号修改再保存,之后重新打印标签即可。另外需要将对应的批次发到群里,反馈给客服人员排查原因。库存调整参考链接:在库调整​
admin18602026/2/4 14:35:36
操作步骤:系统管理——仓库管理——承运商维护;如下图所示:可对承运商进行新增与编辑。
81487751899822026/1/28 9:29:46
点晴模切ERP利用出入库流水数据分析库存是否正确 经常有客户提出问题,说系统库存表的库存与实物不符。如果遇到这种情况,可以利用出入库流水数据分析库存是否正确。以料号:02-FDDC-00336这个物料为例:批号MTOCS032503216,卷号6,当前数量63打开出入库流水表,输入料号、批号、卷号。查询出该批号所有的...
Ccoffee23632026/1/24 10:27:22
ERP车间生产进度用料汇报操作 操作步骤:打开手机业务通APP,进入菜单-车间生产用料汇报,如下图所示:进入界面后,查询到需要汇报的工单,如下图所示: 查询到单据,点击‘模切用料’按钮进入界面后录入对应的操作人,数量,机台,模具等信息,点击绑定提交后完成​
81487751823912026/1/21 12:05:47
操作步骤:仓库管理——物料在库管理——新增状态调整单;进入页面后如下图所示: 定位查询并选中对应的物料,选择后,点击“增加调整单”,进入下图所示页面; 在此页面可进行数量,货位,质量状态,生产日期等资料的调整。填好必要信息后,点击“提交”即可。
814877518161732026/1/21 10:05:34
核心主题存货盘点是一项复杂、系统性的管理工程,而非简单的“点数”,其成功与否取决于周密的计划、清晰的组织、跨部门的协同以及严格的流程控制。核心观点盘点是系统工程,而非简单动作:财务人员不能只满足于执行盘点的某个环节,必须站在全局角度,从计划、准备、执行到后续处理,通盘理解和组织盘点工作。计划是盘点成功的前提:一个成功的...
admin21452026/1/16 13:04:36
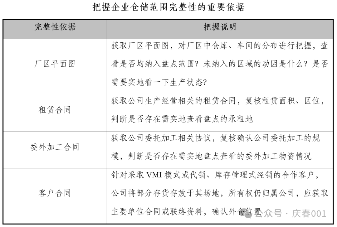
制造企业盘点是对企业生产经营过程中涉及的原材料、在制品、半成品、产成品、低值易耗品等物资进行全面清查核对的管理活动。核心目的是确保账实相符、精准掌握物资存量、优化库存结构、防范物资流失,为生产计划制定、成本核算、财务报表编制提供可靠数据支撑。本阶段的核心是分析差异原因、落实整改措施、完善管理制度,确保盘点工作发挥管理改...
admin21272026/1/16 12:48:17
在企业生产运营过程中,物料调拨是常见操作,但单据间相互挪用料件的现象会带来诸多管理问题。这种现象主要表现为通过不规范的操作流程,将原本应用于某项目的物料擅自调拨至其他用途,导致账实不符、成本核算失真等一系列连锁反应。挪料现象的主要表现1、跨项目挪用:将A项目专用物料临时调拨至B项目使用2、单据不规范:挪料单填写不完整或...
admin21882026/1/16 12:23:05
本版面共有 16 页, 384 篇文章 >> 1 2 3 4 5 6 ... 16
页码:

Copyright 2010-2026 ClickSun All Rights Reserved  粤ICP备13012886号-9  粤公网安备44030602007207号